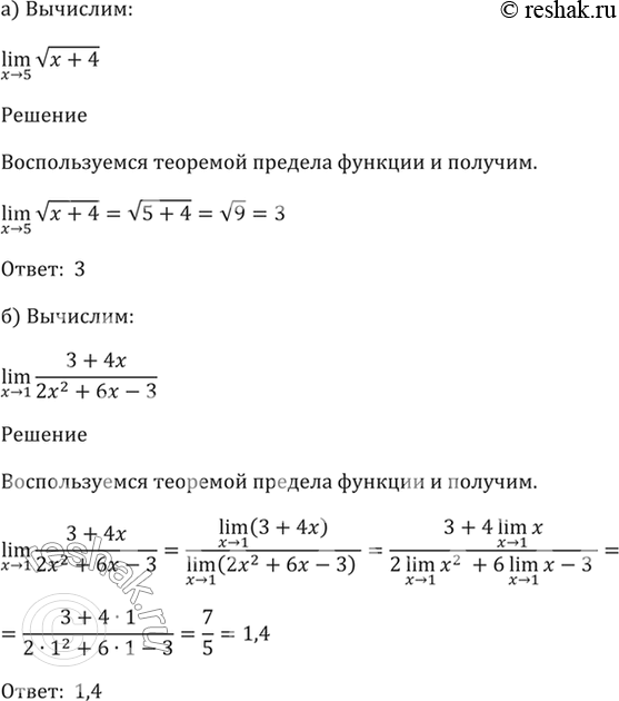
Упр.26.21 ГДЗ Мордкович 10-11 класс (Алгебра)
Решение #1
Решение #2

Рассмотрим вариант решения задания из учебника Мордкович, Семенов 10 класс, Мнемозина:
26.21
a) lim корень(x + 4);
x - > 5
Р±) lim (3 + 4x) / (2С…^2 + 6x - 3);
x - > 1
в) lim корень(x + 3);
x - > 6
Рі) lim (5 - 2x) / (Р—x^2 - 2x + 4).
x - > -1
Похожие решебники
Популярные решебники 10 класс Все решебники
*размещая тексты в комментариях ниже, вы автоматически соглашаетесь с пользовательским соглашением