Упр.18.5 ГДЗ Мордкович 10-11 класс (Алгебра)
Решение #1
Решение #2

Рассмотрим вариант решения задания из учебника Мордкович, Семенов 10 класс, Мнемозина:
18.5
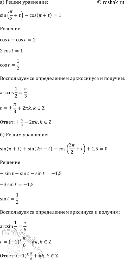
a) sin (РїРё/2 + t) - cos (РїРё + t) = 1;
6) sin (РїРё + t) + sin (2РїРё - t) - cos (3РїРё/2 + t) + 1,5 = 0;
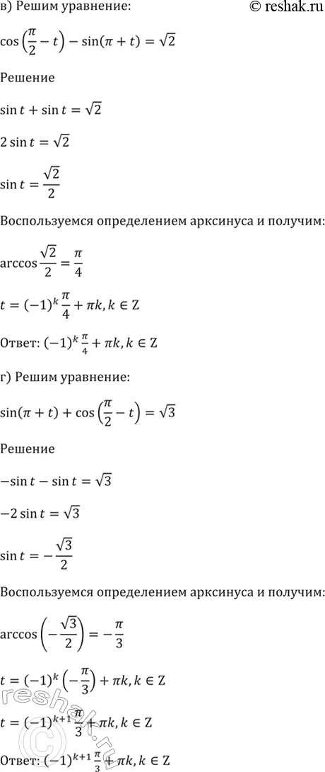
в) cos (пи/2 - t) - sin (пи + t) = корень(2);
г) sin (пи + t) + cos (пи/2 + t) = корень(3).
Похожие решебники
Популярные решебники 10 класс Все решебники
*размещая тексты в комментариях ниже, вы автоматически соглашаетесь с пользовательским соглашением