Упр.18.3 ГДЗ Мордкович 10-11 класс (Алгебра)
Решение #1
Решение #2

Рассмотрим вариант решения задания из учебника Мордкович, Семенов 10 класс, Мнемозина:
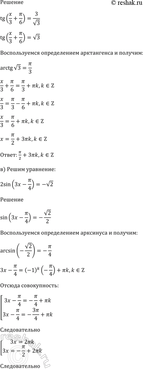
18.3
а) 2cos (x/2 - пи/6) = корень(3);
б) корень(3)tg (x/3 + пи/6) = 3;
в) 2sin (3x - пи/4) = -корень(2);
г) sin (x/2 - пи/6) + 1 = 0.
Похожие решебники
Популярные решебники 10 класс Все решебники
*К сожалению, временные проблемы с публикацией комментариев с мобильных устройств.