Упр.14.15 ГДЗ Мордкович 10-11 класс (Алгебра)
Решение #1
Решение #2

Рассмотрим вариант решения задания из учебника Мордкович, Семенов 10 класс, Мнемозина:
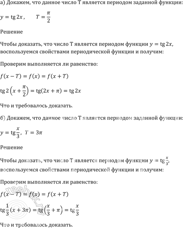
14.15 Докажите, что данное число Т является периодом заданной функции:
a) У = tg 2x, T = пи/2;
б) у = tg x/3, T = 3пи;
в) у = tg 5x, T = пи/5;
г) y = tg 2x/5, T = 5пи/2.
Похожие решебники
Популярные решебники 10 класс Все решебники
*размещая тексты в комментариях ниже, вы автоматически соглашаетесь с пользовательским соглашением