Упр.14.13 ГДЗ Мордкович 10-11 класс (Алгебра)
Решение #1
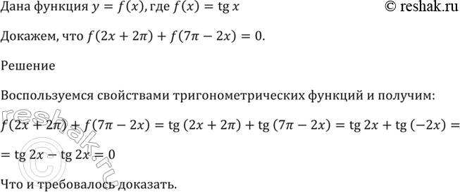
Решение #2

Рассмотрим вариант решения задания из учебника Мордкович, Семенов 10 класс, Мнемозина:
14.13 Дана функция у = f(x), где f(x) = tg x.
Докажите, что f(2x + 2пи) + f(7пи - 2x) = 0.
Похожие решебники
Популярные решебники 10 класс Все решебники
*размещая тексты в комментариях ниже, вы автоматически соглашаетесь с пользовательским соглашением