Упр.11.9 ГДЗ Мордкович 10-11 класс (Алгебра)
Решение #1
Решение #2

Рассмотрим вариант решения задания из учебника Мордкович, Семенов 10 класс, Мнемозина:
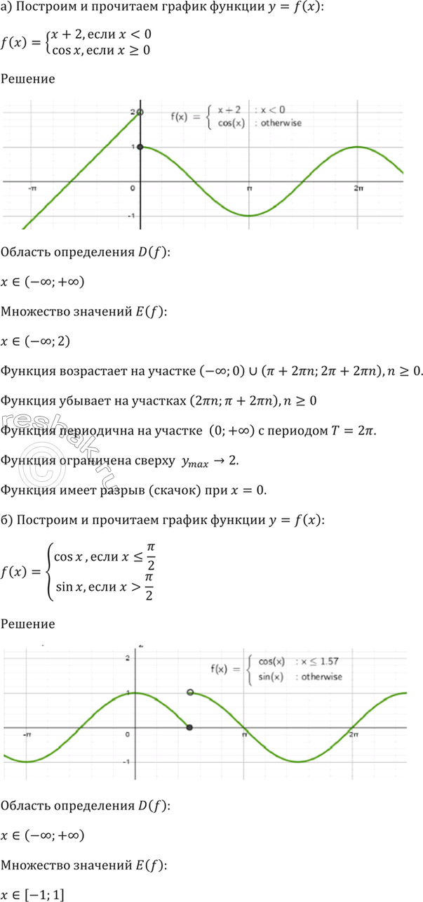
11.9 Постройте и прочитайте график функции у = f(x):
a) f(x) =
система
x + 1, если x < 0,
cos x, если x > = 0;
б) f(x) =
система
cos x, если x < = пи/2,
sin x, если x > пи/2;
Похожие решебники
Популярные решебники 10 класс Все решебники
*размещая тексты в комментариях ниже, вы автоматически соглашаетесь с пользовательским соглашением