Упр.11.8 ГДЗ Мордкович 10-11 класс (Алгебра)
Решение #1
Решение #2

Рассмотрим вариант решения задания из учебника Мордкович, Семенов 10 класс, Мнемозина:
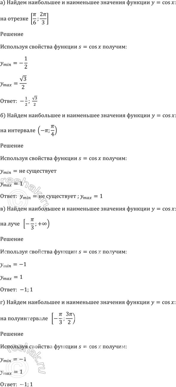
11.8 Найдите наименьшее и наибольшее значения функции у = cos x:
а) на отрезке [пи/6 ; 2пи/3];
б) на интервале (-пи ; пи/4);
в) на луче [-пи/3 ; + бесконечность);
г) на полуинтервале [-пи/3 ; 3пи/2).
Похожие решебники
Популярные решебники 10 класс Все решебники
*размещая тексты в комментариях ниже, вы автоматически соглашаетесь с пользовательским соглашением