Контрольные вопросы Параграф 14 ГДЗ Макарычев Миндюк 8 класс (Алгебра)
Решение #1 (Учебник 2024)

Рассмотрим вариант решения задания из учебника Макарычев, Миндюк, Нешков 8 класс, Просвещение:
Приведите примеры возрастающей и убывающей линейной функции. Сформулируйте и докажите соответствующее свойство линейной функции.
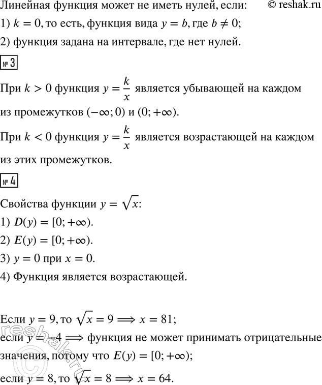
2. Что называется нулём функции? Укажите нуль функции, заданной формулой у = kx + b, где k ? 0. Может ли линейная функция не иметь нулей?
3. Как изменяется на каждом из промежутков (-?; 0) и (0; +?) функция у = x? Рассмотрите случаи k > 0 и k < 0.
4. Перечислите свойства функции, заданной формулой у = vx. Может ли эта функция принимать значение, равное 9, -4, 8? Если может, то при каком значении аргумента?
Похожие решебники
Популярные решебники 8 класс Все решебники
*размещая тексты в комментариях ниже, вы автоматически соглашаетесь с пользовательским соглашением