Упр.951 ГДЗ Макарычев Миндюк 8 класс (Алгебра)
Решение #1 (Учебник 2024)
Решение #2 (Учебник 2024)
Решение #3 (Учебник 2019)
Решение #4 (Учебник 2019)
Решение #5 (Учебник 2019)

Рассмотрим вариант решения задания из учебника Макарычев, Миндюк, Нешков 8 класс, Просвещение:
Решите неравенство:
а) x/2+x/3<5;
б) 3y/2-y/3>=2;
в) x/4-x/2>-3;
г) y+y/2>3;
д) 2x/5-x<=1;
е) 3x/4-2x<0.
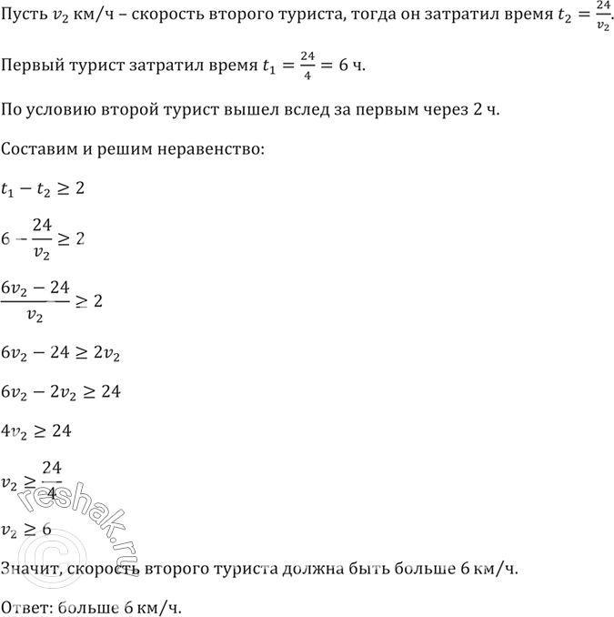
С турбазы в город, отстоящий на расстояние 24 км, вышел первый турист со скоростью 4 км/ч. Спустя 2 ч вслед за ним отправился второй турист. С какой скоростью должен идти второй турист, чтобы догнать первого до его прихода в город?
Похожие решебники
Популярные решебники 8 класс Все решебники
*К сожалению, временные проблемы с публикацией комментариев с мобильных устройств.