Упр.950 ГДЗ Макарычев Миндюк 8 класс (Алгебра)
Решение #1 (Учебник 2024)
Решение #2 (Учебник 2024)
Решение #3 (Учебник 2019)
Решение #4 (Учебник 2019)
Решение #5 (Учебник 2019)

Рассмотрим вариант решения задания из учебника Макарычев, Миндюк, Нешков 8 класс, Просвещение:
При каких значениях у:
а) значения дроби (7-2y)/6 больше соответствующих значений дроби (3y-7)/12;
б) значения дроби (4,5-2y)/5 меньше соответствующих значений дроби (2-3y)/10;
в) значения двучлена 5у - 1 больше соответствующих значениq дроби (3y-1)/4;
г) значения дроби (5-2y)/12 меньше соответствующих значений двучлена 1 - 6у?
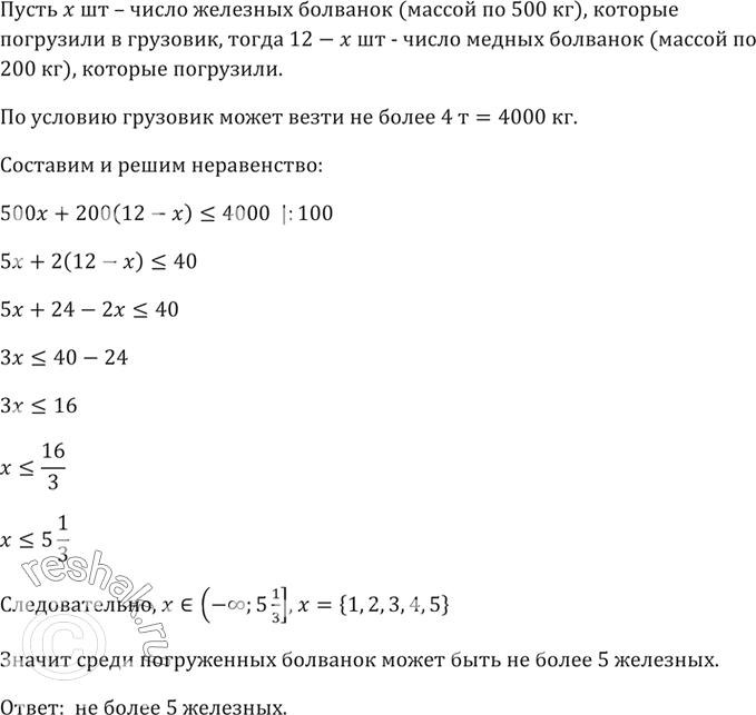
Со склада вывозят болванки: железные массой по 500 кг и медные массой по 200 кг. На грузовик, который может везти не более 4 т, погрузили 12 болванок. Сколько среди них может быть железных болванок?
Похожие решебники
Популярные решебники 8 класс Все решебники
*К сожалению, временные проблемы с публикацией комментариев с мобильных устройств.