Упр.908 ГДЗ Макарычев Миндюк 8 класс (Алгебра)
Решение #1 (Учебник 2024)
Решение #2 (Учебник 2019)
Решение #3 (Учебник 2024)

Рассмотрим вариант решения задания из учебника Макарычев, Миндюк, Нешков 8 класс, Просвещение:
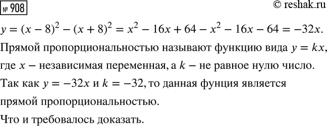
Доказать, что функция, заданная формулой
y = (x - 8)^2 - (x + 8)^2
является прямой пропорциональностью.
Докажите, что:
а) (a+b)/c + (b+c)/a + (a+c)/b >=6, если а > О, b > 0, с > 0;
б) (1 + а)(1 + b)(1 + с) > 24, если а>0, b >0, с>0 и abc = 9.
Похожие решебники
Популярные решебники 8 класс Все решебники
*К сожалению, временные проблемы с публикацией комментариев с мобильных устройств.