Упр.873 ГДЗ Макарычев Миндюк 8 класс (Алгебра)
Решение #1 (Учебник 2024)
Решение #2 (Учебник 2024)
Решение #3 (Учебник 2019)
Решение #4 (Учебник 2019)
Решение #5 (Учебник 2019)

Рассмотрим вариант решения задания из учебника Макарычев, Миндюк, Нешков 8 класс, Просвещение:
Пользуясь тем, что 1,4 < корень 2 < 1,5, оцените значение выражения:
а) корень 2 + 1; б) корень 2-1; в) 2 - корень 2.
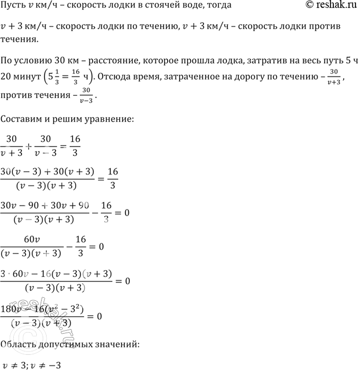
Моторная лодка прошла 30 км по течению реки и возвратилась обратно, затратив на весь путь 5 ч 20 мин. Найдите скорость лодки в стоячей воде, если известно, что скорость течения реки равна 3 км/ч.
Похожие решебники
Популярные решебники 8 класс Все решебники
*размещая тексты в комментариях ниже, вы автоматически соглашаетесь с пользовательским соглашением