Упр.769 ГДЗ Макарычев Миндюк 8 класс (Алгебра)
Решение #1 (Учебник 2024)
Решение #2 (Учебник 2024)
Решение #3 (Учебник 2024)
Решение #4 (Учебник 2019)
Решение #5 (Учебник 2019)

Рассмотрим вариант решения задания из учебника Макарычев, Миндюк, Нешков 8 класс, Просвещение:
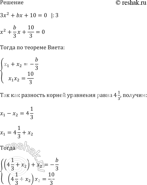
Разность корней уравнения 3x2 + bх + 10 = 0 равна 4*1/3. Найдите b.
Зная, что 6 < х < 7 и 10 <y < 12, оцените:
а) х + у;
б) у - x;
в) ху;
г) y/x.
Похожие решебники
Популярные решебники 8 класс Все решебники
*К сожалению, временные проблемы с публикацией комментариев с мобильных устройств.