Упр.693 ГДЗ Макарычев Миндюк 8 класс (Алгебра)
Решение #1 (Учебник 2024)
Решение #2 (Учебник 2019)
Решение #3 (Учебник 2024)

Рассмотрим вариант решения задания из учебника Макарычев, Миндюк, Нешков 8 класс, Просвещение:
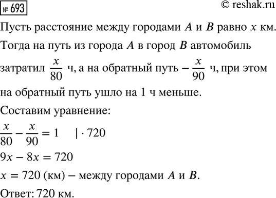
Из города А в город В автомобиль ехал со скоростью 80 км/ч, а обратно — со скоростью 90 км/ч. При этом путь из города B в город А занял на 1 ч меньше, чем путь из города А в город В. Найдите расстояние между городами А и В.
Найдите координаты точек пересечения графиков функций:
а) y=2x+3 и y=34/(x-5);
б) y=(x2-5x)/(x+3) и y=2x.
Похожие решебники
Популярные решебники 8 класс Все решебники
*К сожалению, временные проблемы с публикацией комментариев с мобильных устройств.