Упр.68 ГДЗ Макарычев Миндюк 8 класс (Алгебра)
Решение #1 (Учебник 2024)
Решение #2 (Учебник 2024)
Решение #3 (Учебник 2019)
Решение #4 (Учебник 2019)
Решение #5 (Учебник 2019)

Рассмотрим вариант решения задания из учебника Макарычев, Миндюк, Нешков 8 класс, Просвещение:
Пользуясь тождеством (a+b)/c=a/c+b/c, представьте дробь в виде суммы дробей:
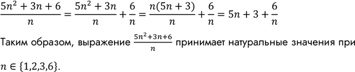
Представьте дробь (5n2+3n+6)/n виде СуММЫ двучлена и дроби. Выясните, при каких натуральных n данная дробь принимает натуральные значения.
Похожие решебники
Популярные решебники 8 класс Все решебники
*размещая тексты в комментариях ниже, вы автоматически соглашаетесь с пользовательским соглашением