Упр.662 ГДЗ Макарычев Миндюк 8 класс (Алгебра)
Решение #1 (Учебник 2024)
Решение #2 (Учебник 2024)
Решение #3 (Учебник 2024)
Решение #4 (Учебник 2019)
Решение #5 (Учебник 2019)
Решение #6 (Учебник 2019)

Рассмотрим вариант решения задания из учебника Макарычев, Миндюк, Нешков 8 класс, Просвещение:
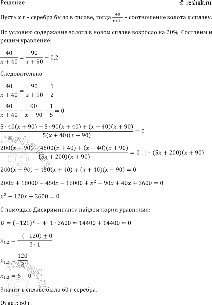
Сплав золота и серебра содержал 40 г золота. После того как к нему добавили 50 г золота, получили новый сплав, в котором содержание золота возросло на 20%. Сколько серебра было в сплаве?
Квадрат суммы двух последовательных натуральных чисел больше суммы их квадратов на 112. Найдите эти числа.
Похожие решебники
Популярные решебники 8 класс Все решебники
*размещая тексты в комментариях ниже, вы автоматически соглашаетесь с пользовательским соглашением