Упр.1159 ГДЗ Макарычев Миндюк 8 класс (Алгебра)
Решение #1 (Учебник 2024)

Рассмотрим вариант решения задания из учебника Макарычев, Миндюк, Нешков 8 класс, Просвещение:
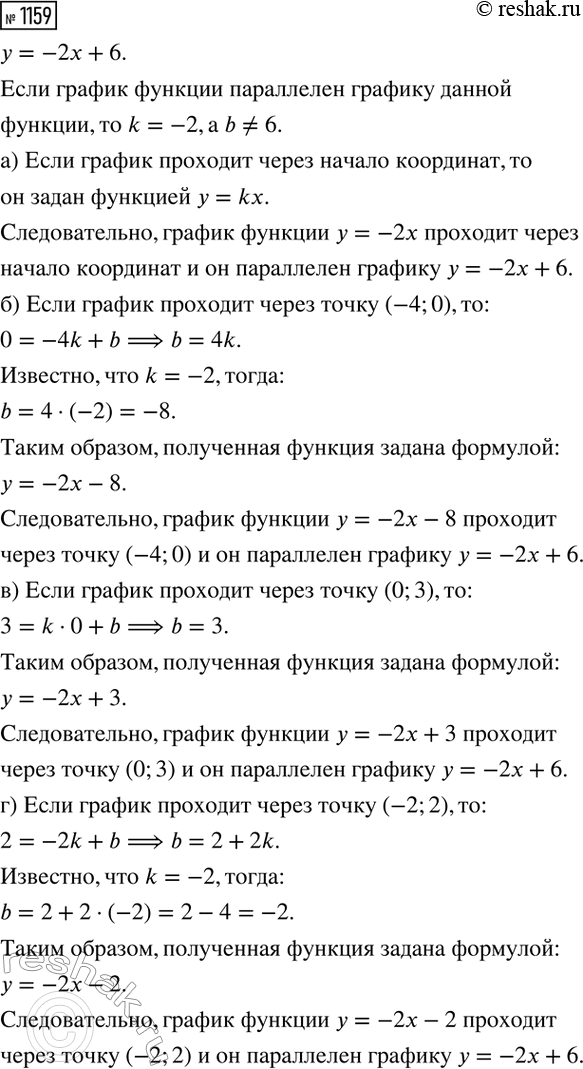
Функция задана формулой у = -2х + 6. Задайте формулой функцию, график которой параллелен графику данной функции и проходит:
а) через начало координат;
б) через точку (-4; 0);
в) через точку (0; 3);
г) через точку (-2; 2).
Похожие решебники
Популярные решебники 8 класс Все решебники
*размещая тексты в комментариях ниже, вы автоматически соглашаетесь с пользовательским соглашением