Упр.1119 ГДЗ Макарычев Миндюк 8 класс (Алгебра)
Решение #1 (Учебник 2024)
Решение #2 (Учебник 2019)
Решение #3 (Учебник 2024)

Рассмотрим вариант решения задания из учебника Макарычев, Миндюк, Нешков 8 класс, Просвещение:
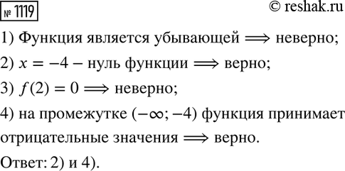
На рисунке 69 изображён график линейной функции y = f(x). Какие из следующих утверждений о данной функции верны?
В ответе запишите их номера.
1) Функция является убывающей.
2) x = - 4 — нуль функции.
3) f(2) = 0.
4) На промежутке (-?; - 4) функция принимает отрицательные значения.
Функция у от х задана формулой у = (ax+b)//(cx+d), где ad-bc =/ 0. Пусть значениям аргумента х1, х2, х3 и х4 соответствуют значения функции y1, у2, y3 и y4. Докажите, что
Похожие решебники
Популярные решебники 8 класс Все решебники
*К сожалению, временные проблемы с публикацией комментариев с мобильных устройств.