Упр.923 ГДЗ Алимов 10-11 класс (Алгебра)
Решение #1
Решение #2

Рассмотрим вариант решения задания из учебника Алимов, Колягин, Ткачёва 11 класс, Просвещение:
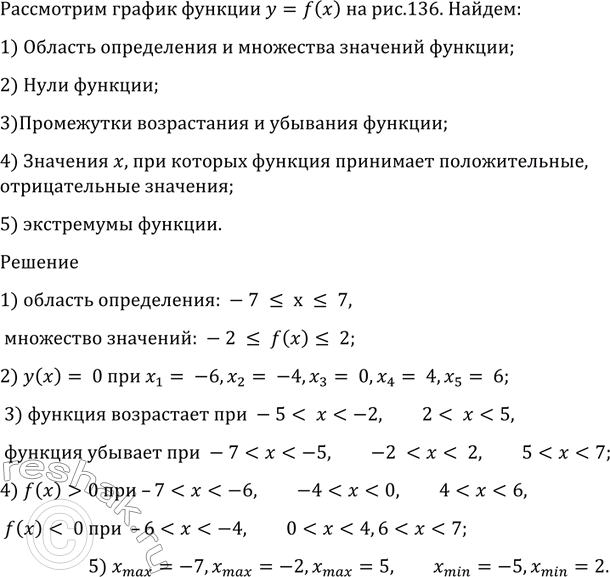
923 Используя график функции у = f (х) (рис. 136), найти:
1) область определения и множество значений функции;
2) нули функции;
3) промежутки возрастания и убывания функции;
4) значения х, при которых функция принимает положительные, отрицательные значения;
5) экстремумы функции.
Популярные решебники 11 класс Все решебники
*К сожалению, временные проблемы с публикацией комментариев с мобильных устройств.