Упр.841 ГДЗ Алимов 10-11 класс (Алгебра)
Решение #1
Решение #2

Рассмотрим вариант решения задания из учебника Алимов, Колягин, Ткачёва 11 класс, Просвещение:
841 Выяснить, при каких значениях х значение производной функции f (х) равно 0:
1) f (х) = х - cos х;
2) f (х) = 1/2х - sin х;
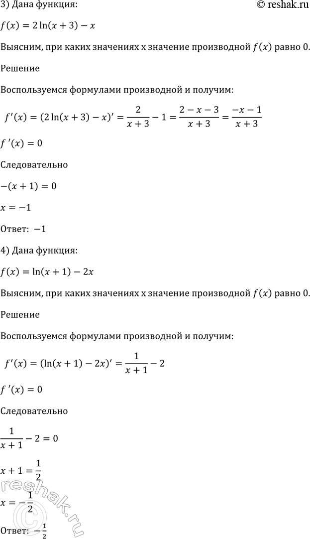
3) f (х) = 2 ln (х + 3) - х;
4) f (x) = In (х 4- 1) - 2х;
5) f (х) = х2 + 2х - 12 ln х;
6) f (х) = х2 - 6х - 8 ln х.
Популярные решебники 11 класс Все решебники
*размещая тексты в комментариях ниже, вы автоматически соглашаетесь с пользовательским соглашением