Упр.840 ГДЗ Алимов 10-11 класс (Алгебра)
Решение #1
Решение #2

Рассмотрим вариант решения задания из учебника Алимов, Колягин, Ткачёва 11 класс, Просвещение:
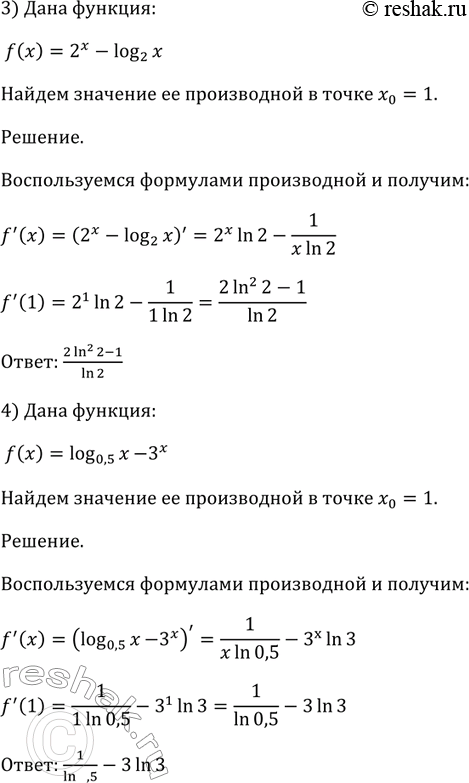
840 Найти значение производной функции f (х) в точке х0:
1) f (х) = е^(2х-4) + 2ln х, х0 = 2;
2) f (х) = е^(3х-2) - ln (3х - 1), х0 =2/3;
3) f (х) = 2х - log2 х, х0 = 1;
4) f (х) = log 0 5 х - 3x, х0 = 1.
Популярные решебники 11 класс Все решебники
*размещая тексты в комментариях ниже, вы автоматически соглашаетесь с пользовательским соглашением