Упр.828 ГДЗ Алимов 10-11 класс (Алгебра)
Решение #1
Решение #2

Рассмотрим вариант решения задания из учебника Алимов, Колягин, Ткачёва 11 класс, Просвещение:
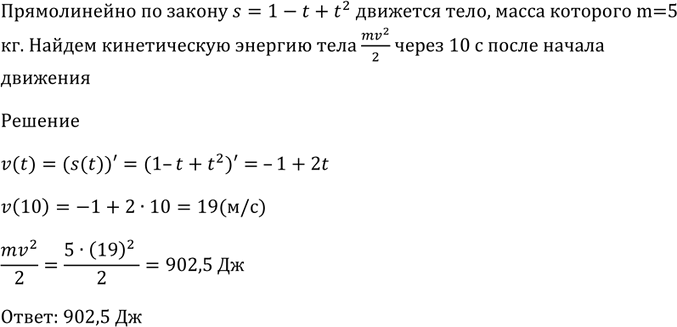
828 Тело, масса которого тп = 5 кг, движется прямолинейно по закону s = 1 — t + t2 (где s измеряется в метрах, t — в секундах). Найти кинетическую энергию тела mv2/2 через 10 с после начала движения.
Популярные решебники 11 класс Все решебники
*размещая тексты в комментариях ниже, вы автоматически соглашаетесь с пользовательским соглашением