Упр.755 ГДЗ Алимов 10-11 класс (Алгебра)
Решение #1
Решение #2

Рассмотрим вариант решения задания из учебника Алимов, Колягин, Ткачёва 11 класс, Просвещение:
755 1) arctg (1-x)/4 = пи/3;
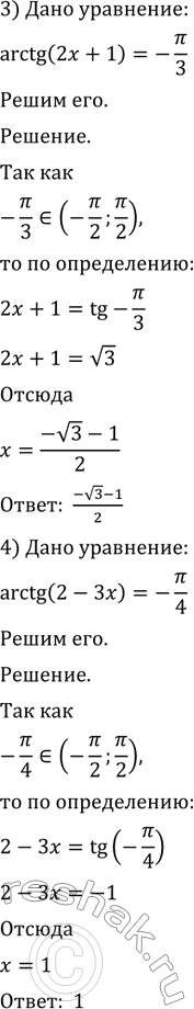
2) arctg (2x+1) = -пи/3;
3) arctg (1+2x)/3 = пи/4;
4) arctg (2-3x) = -пи/4.
Популярные решебники 11 класс Все решебники
*К сожалению, временные проблемы с публикацией комментариев с мобильных устройств.