Упр.725 ГДЗ Алимов 10-11 класс (Алгебра)
Решение #1
Решение #2

Рассмотрим вариант решения задания из учебника Алимов, Колягин, Ткачёва 11 класс, Просвещение:
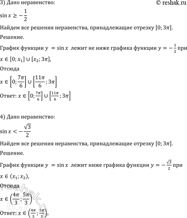
725 Найти все корни уравнения, принадлежащие отрезку [0; 3пи]:
1) sinx > 1/2;
2) sinx < =корень 2/2;
3) sinx > =-1/2;
4) sinx < - корень 3/2.
Популярные решебники 11 класс Все решебники
*К сожалению, временные проблемы с публикацией комментариев с мобильных устройств.