Упр.721 ГДЗ Алимов 10-11 класс (Алгебра)
Решение #1
Решение #2

Рассмотрим вариант решения задания из учебника Алимов, Колягин, Ткачёва 11 класс, Просвещение:
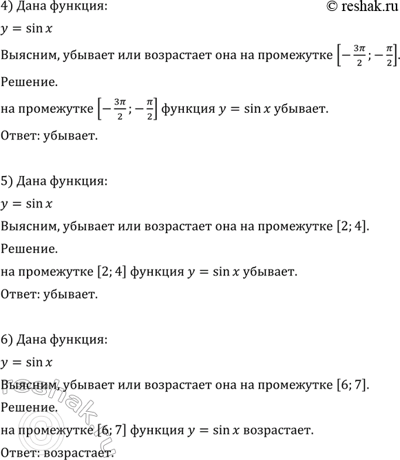
721. (Устно.) Выяснить, возрастает или убывает функция y=sinx на промежутке:
1) [3пи/2;5пи/2];
2) (пи/2;пи);
3) (-пи;-пи/2);
4) [-3пи/2;-пи/2];
5) [2;4];
6) (6;7).
Популярные решебники 11 класс Все решебники
*размещая тексты в комментариях ниже, вы автоматически соглашаетесь с пользовательским соглашением