Упр.701 ГДЗ Алимов 10-11 класс (Алгебра)
Решение #1
Решение #2

Рассмотрим вариант решения задания из учебника Алимов, Колягин, Ткачёва 11 класс, Просвещение:
701 1) y=sinx+x;
2) y=cos(x-пи/2) - x2;
3) y=3-cos(пи/2+x)sin(пи-x);
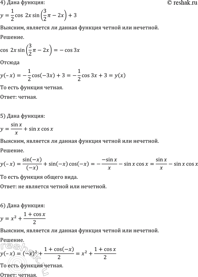
4) y=1/2cos2xsin(3пи/2 - 2x)+3;
5) y=six/x + sinxcosx;
6) y=x2+(1+cos)/2.
Популярные решебники 11 класс Все решебники
*К сожалению, временные проблемы с публикацией комментариев с мобильных устройств.