Упр.695 ГДЗ Алимов 10-11 класс (Алгебра)
Решение #1
Решение #2

Рассмотрим вариант решения задания из учебника Алимов, Колягин, Ткачёва 11 класс, Просвещение:
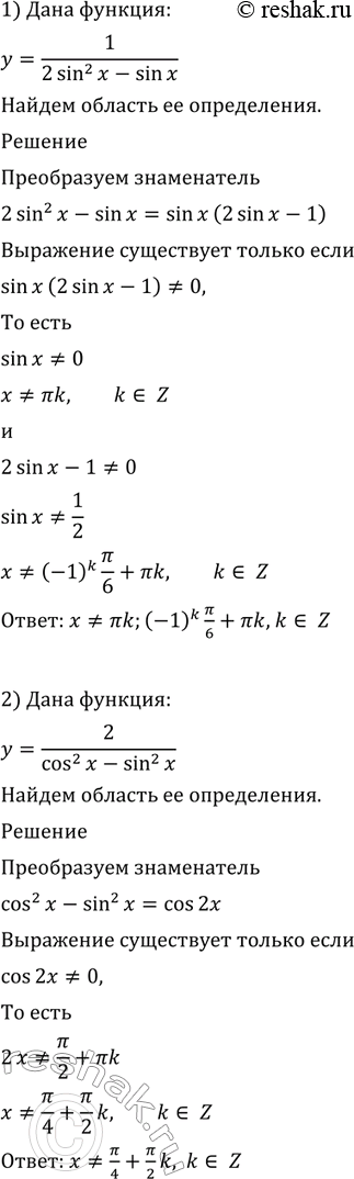
695 1) y=1/(2sin2x-sinx);
2) y=2/(cos2x-sin2x);
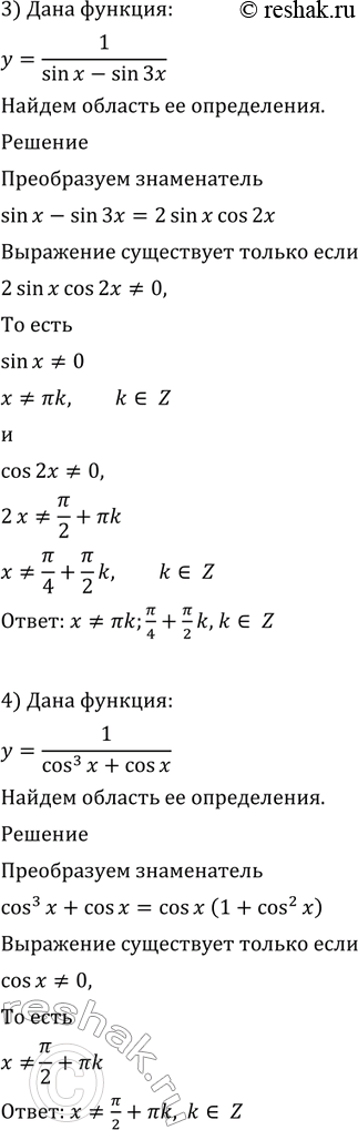
3) y=1/(sinx-sin3x);
4) y=1/(cos3x+cos).
Популярные решебники 11 класс Все решебники
*размещая тексты в комментариях ниже, вы автоматически соглашаетесь с пользовательским соглашением