Упр.669 ГДЗ Алимов 10-11 класс (Алгебра)
Решение #1
Решение #2

Рассмотрим вариант решения задания из учебника Алимов, Колягин, Ткачёва 10 класс, Просвещение:
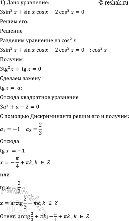
669 1) 3 sin2 x + sin x cos x - 2 cos2 x = 0;
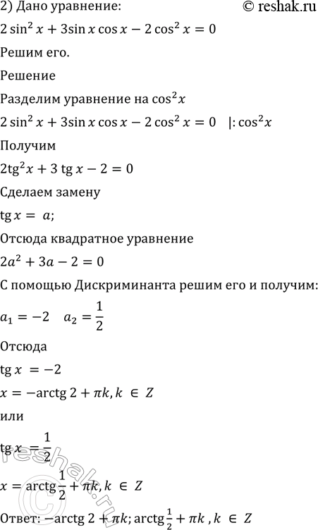
2) 2 sin2 x + 3 sin x cos x - 2 cos2 x = 0.
Популярные решебники 10 класс Все решебники
*размещая тексты в комментариях ниже, вы автоматически соглашаетесь с пользовательским соглашением