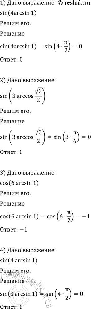
Упр.667 ГДЗ Алимов 10-11 класс (Алгебра)
Решение #1
Решение #2

Рассмотрим вариант решения задания из учебника Алимов, Колягин, Ткачёва 10 класс, Просвещение:
667 1) sin (4 arcsin 1);
2) sin(3arcsin корень 3/2);
3) cos (6 arcsin 1);
4) tg(4arcsin корень 2/2).
Популярные решебники 10 класс Все решебники
*размещая тексты в комментариях ниже, вы автоматически соглашаетесь с пользовательским соглашением