Упр.47 ГДЗ Алимов 10-11 класс (Алгебра)
Решение #1
Решение #2

Рассмотрим вариант решения задания из учебника Алимов, Колягин, Ткачёва 10 класс, Просвещение:
47. 1) ((корень 3 степени 49) * (корень 3 степени 112))/(корень 3 степени 250);
2) ((корень 4 степени 54) * (корень 4 степени 120))/(корень 4 степени 5);
3) ((корень 4 степени 32) / (корень 4 степени 2)) + (корень 6 степени 27^2) - корень корень 3 степени 64;
4) ((корень 3 степени 3*3/8) + (корень 4 степени 18))* (корень 4 степени 4*1/2) - корень корень 256;
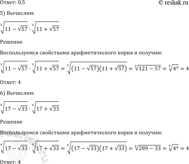
5) корень 3 степени 11- корень 57 * корень 3 степени 11 + корень 57);
6) (корень 4 степени 17 - корень 33) * (корень 4 степени 17+корень 33).
Популярные решебники 10 класс Все решебники
*размещая тексты в комментариях ниже, вы автоматически соглашаетесь с пользовательским соглашением