Упр.41 ГДЗ Алимов 10-11 класс (Алгебра)
Решение #1
Решение #2

Рассмотрим вариант решения задания из учебника Алимов, Колягин, Ткачёва 10 класс, Просвещение:
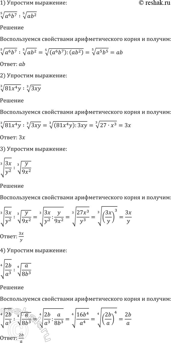
41. Упростить выражение:
1) корень 5 степени a6b7 : корень 5 степени ab2;
1) корень 3 степени 81x4y2 : корень 3 степени 3xy;
1) корень 3 степени 3x/y2 : корень 3 степени y/9x2;
1) корень 4 степени a2b/a3 : корень 4 степени a/8b3.
Популярные решебники 10 класс Все решебники
*размещая тексты в комментариях ниже, вы автоматически соглашаетесь с пользовательским соглашением