Упр.458 ГДЗ Алимов 10-11 класс (Алгебра)
Решение #1
Решение #2

Рассмотрим вариант решения задания из учебника Алимов, Колягин, Ткачёва 10 класс, Просвещение:
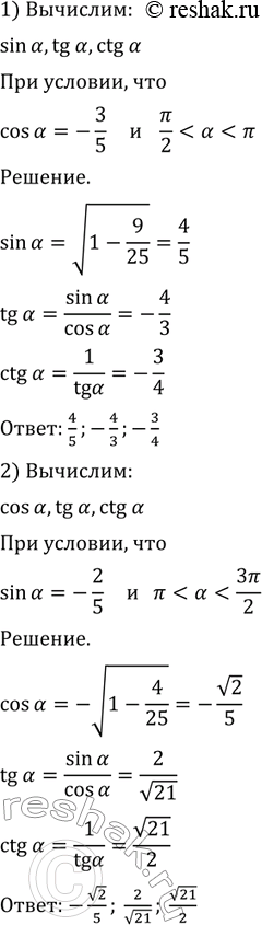
458 Вычислить:
1) sin a, tg а и ctg а, если cos а = -3/5 и пи/2 < a < пи;
2) cos а, tg а и ctg а, если sin а= -2/5 и пи < a < 3 пи/2.
Популярные решебники 10 класс Все решебники
*размещая тексты в комментариях ниже, вы автоматически соглашаетесь с пользовательским соглашением