Упр.452 ГДЗ Алимов 10-11 класс (Алгебра)
Решение #1
Решение #2

Рассмотрим вариант решения задания из учебника Алимов, Колягин, Ткачёва 10 класс, Просвещение:
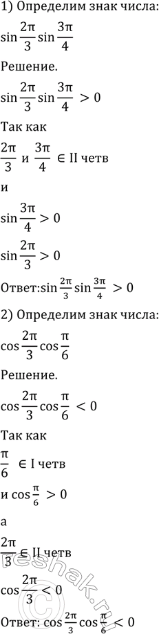
452 Определить знак числа:
1) sin 2пи/3* sin 3пи/4;
2) cos 2пи/3* cos пи/6;
3) tg 5пи/4* sin пи/4.
Популярные решебники 10 класс Все решебники
*размещая тексты в комментариях ниже, вы автоматически соглашаетесь с пользовательским соглашением