Упр.384 ГДЗ Алимов 10-11 класс (Алгебра)
Решение #1
Решение #2

Рассмотрим вариант решения задания из учебника Алимов, Колягин, Ткачёва 10 класс, Просвещение:
383 Вычислить:
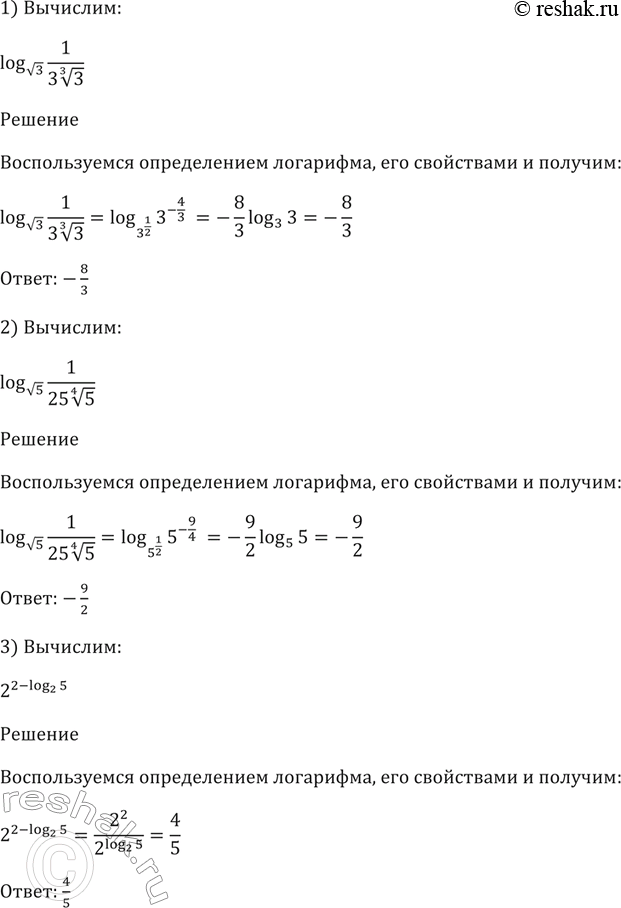
1) log корень 3 (1/(3 корень 3 степени 3));
2) log корень 5 (1/(25 корень 4 степени 5));
3) 2^(2-log3(5));
4) 3,6^(log3,6(10) +1))
5) 2log5(корень 5) + 3log2(8);
6) log2log2log2(2^16).
Популярные решебники 10 класс Все решебники
*К сожалению, временные проблемы с публикацией комментариев с мобильных устройств.