Упр.355 ГДЗ Алимов 10-11 класс (Алгебра)
Решение #1
Решение #2

Рассмотрим вариант решения задания из учебника Алимов, Колягин, Ткачёва 10 класс, Просвещение:
Решить неравенство (355—357).
355 1) log3 (х + 2) < 3;
2) log8 (4 - 2х) > =2
3) log3 (x + 1) < -2;
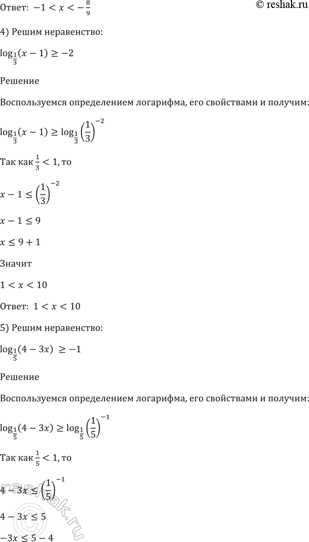
4) log1/3 (x- 1) > = -2;
5) log1/5 (4-3x) > = - 1;
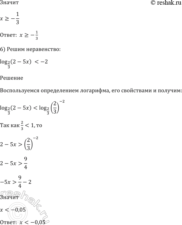
6) log2/3(2 - 5x) < -2.
Популярные решебники 10 класс Все решебники
*размещая тексты в комментариях ниже, вы автоматически соглашаетесь с пользовательским соглашением