Упр.354 ГДЗ Алимов 10-11 класс (Алгебра)
Решение #1
Решение #2

Рассмотрим вариант решения задания из учебника Алимов, Колягин, Ткачёва 10 класс, Просвещение:
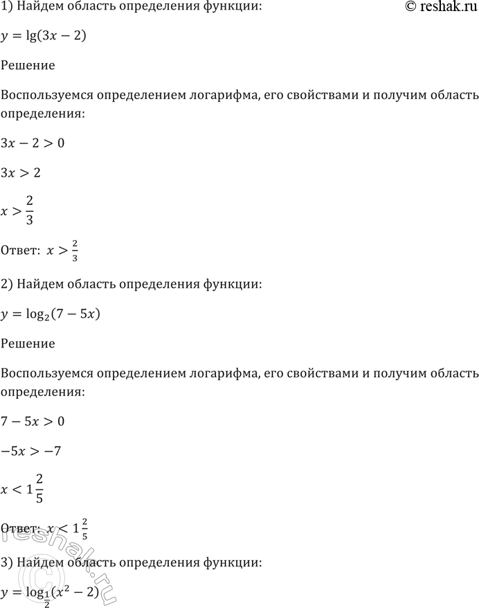
Найти область определения функции:
1) у = lg (3х - 2);
2) y= log2 (7 - 5х);
3) у = log1/2(х2 - 2);
4) у = log7 (4 - х2).
Популярные решебники 10 класс Все решебники
*размещая тексты в комментариях ниже, вы автоматически соглашаетесь с пользовательским соглашением