Упр.347 ГДЗ Алимов 10-11 класс (Алгебра)
Решение #1
Решение #2

Рассмотрим вариант решения задания из учебника Алимов, Колягин, Ткачёва 10 класс, Просвещение:
347 Решить систему уравнений:
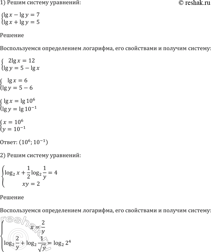
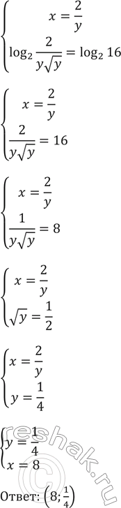
1) система
lgx-lgy=7,
lgx+lgy=5;
2) система
log2(x) +1/2log2(1/y) = 4,
xy=2.
Популярные решебники 10 класс Все решебники
*К сожалению, временные проблемы с публикацией комментариев с мобильных устройств.