Упр.341 ГДЗ Алимов 10-11 класс (Алгебра)
Решение #1
Решение #2

Рассмотрим вариант решения задания из учебника Алимов, Колягин, Ткачёва 10 класс, Просвещение:
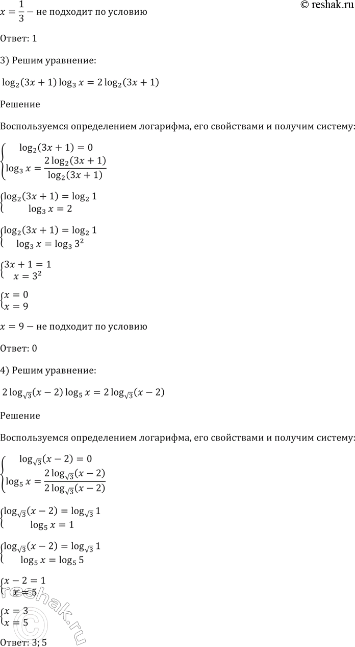
341 1) log7 (x - 1) log7(x) =log7(x);
2) log1/3(x)log1/3(3x - 2) = log1/3(3x - 2);
3) log2 (3x + 1) log3(x) = 2log3(3x+1);
4) log корень 3(x - 2) log5(x)= 2log3(x - 2)
Популярные решебники 10 класс Все решебники
*К сожалению, временные проблемы с публикацией комментариев с мобильных устройств.