Упр.191 ГДЗ Алимов 10-11 класс (Алгебра)
Решение #1
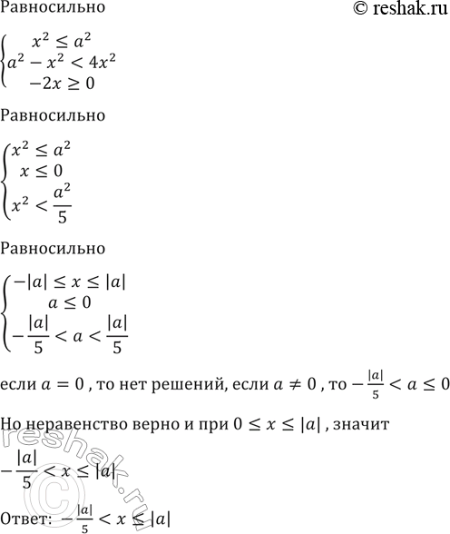
Решение #2

Рассмотрим вариант решения задания из учебника Алимов, Колягин, Ткачёва 10 класс, Просвещение:
191 При различных значениях а решить неравенство:
1) корень (x-2) +корень(x-6) < a;
2) 2x+ корень(a2-x2) > 0.
Популярные решебники 10 класс Все решебники
*К сожалению, временные проблемы с публикацией комментариев с мобильных устройств.