Упр.189 ГДЗ Алимов 10-11 класс (Алгебра)
Решение #1
Решение #2

Рассмотрим вариант решения задания из учебника Алимов, Колягин, Ткачёва 10 класс, Просвещение:
Решить неравенство (189-190).
189. 1) корень (x+1) < x-1;
2) корень (1-x) > x+1;
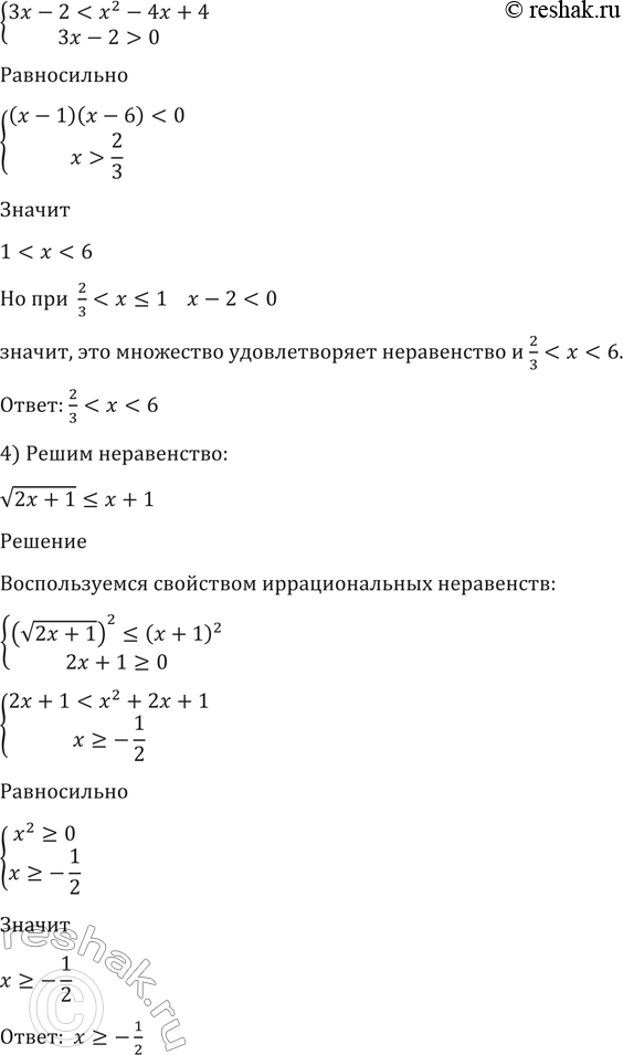
3) корень (3x-2) > x-2;
4) корень (2x+1) < = x+1.
Популярные решебники 10 класс Все решебники
*размещая тексты в комментариях ниже, вы автоматически соглашаетесь с пользовательским соглашением