Упр.1590 ГДЗ Алимов 10-11 класс (Алгебра)
Решение #1
Решение #2

Рассмотрим вариант решения задания из учебника Алимов, Колягин, Ткачёва 11 класс, Просвещение:
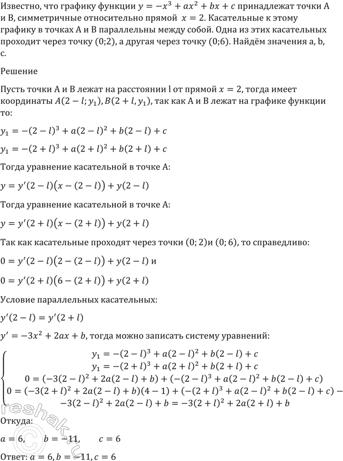
1590 Графику функции у = -х3 + ах2 + bх + с принадлежат точки А и В, симметричные относительно прямой х = 2. Касательные к этому графику в точках А и В параллельны между собой. Одна из этих касательных проходит через точку (0; 2), а другая — через точку (0; 6). Найти значения а, b, с.
Популярные решебники 11 класс Все решебники
*размещая тексты в комментариях ниже, вы автоматически соглашаетесь с пользовательским соглашением