Упр.1587 ГДЗ Алимов 10-11 класс (Алгебра)
Решение #1
Решение #2

Рассмотрим вариант решения задания из учебника Алимов, Колягин, Ткачёва 11 класс, Просвещение:
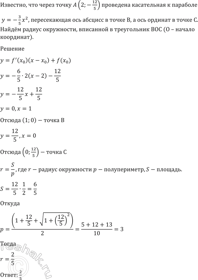
1587 Через точку А (2;-12/5) проведена касательная к параболе у = -3х2/5, пересекающая ось абсцисс в точке В, а ось ординат в точке С. Найти радиус окружности, вписанной в треугольник ВОС (О — начало координат).
Популярные решебники 11 класс Все решебники
*размещая тексты в комментариях ниже, вы автоматически соглашаетесь с пользовательским соглашением