Упр.1462 ГДЗ Алимов 10-11 класс (Алгебра)
Решение #1
Решение #2

Рассмотрим вариант решения задания из учебника Алимов, Колягин, Ткачёва 11 класс, Просвещение:
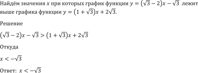
1462 Найти значения х, при которых график функции
у = ( (корень 3) - 2) х - корень 3 лежит выше графика функции y=(1 + корень 3)x + 2 корень 3.
Популярные решебники 11 класс Все решебники
*размещая тексты в комментариях ниже, вы автоматически соглашаетесь с пользовательским соглашением