Упр.1401 ГДЗ Алимов 10-11 класс (Алгебра)
Решение #1
Решение #2

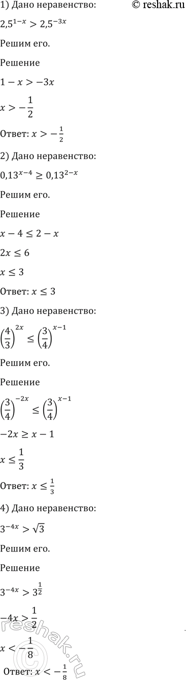
Рассмотрим вариант решения задания из учебника Алимов, Колягин, Ткачёва 11 класс, Просвещение:
1401 1) 2,5(1-x) > 2,5^-3x;
2) 0,13^(x-4) > =0,13(2-x);
3) (4/3)2x < =(3/4)(x-1);
4) 3^-4x > корень 3.
Популярные решебники 11 класс Все решебники
*К сожалению, временные проблемы с публикацией комментариев с мобильных устройств.