Упр.1397 ГДЗ Алимов 10-11 класс (Алгебра)
Решение #1
Решение #2

Рассмотрим вариант решения задания из учебника Алимов, Колягин, Ткачёва 11 класс, Просвещение:
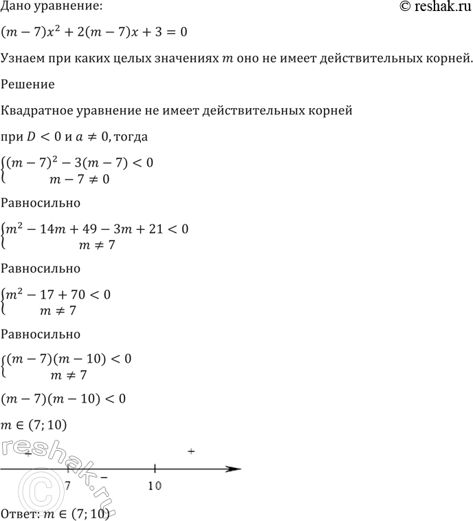
1397 При каком наименьшем целом значении т уравнение
(m - 7) х2 + 2 (m - 7) х + 3 = О не имеет действительных корней?
Популярные решебники 11 класс Все решебники
*К сожалению, временные проблемы с публикацией комментариев с мобильных устройств.