Упр.1105 ГДЗ Алимов 10-11 класс (Алгебра)
Решение #1
Решение #2

Рассмотрим вариант решения задания из учебника Алимов, Колягин, Ткачёва 11 класс, Просвещение:
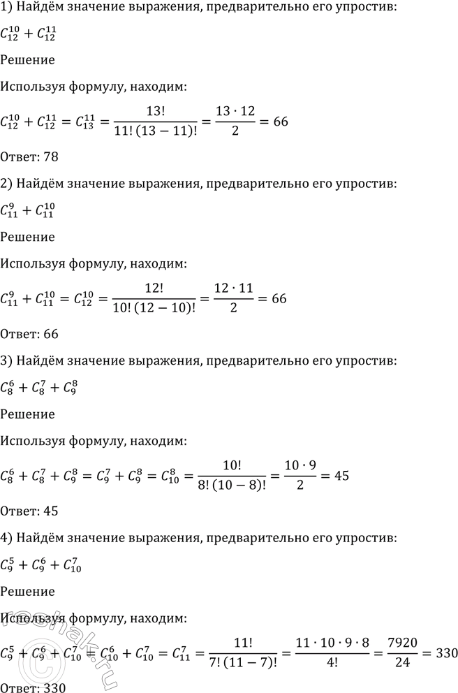
1105 Найти значение выражения, предварительно его упростив;
1) С 10/12 + C 11/12;
2) С 9/11 + C 10/11;
3) С 6/8 + C 7/8 + С 8/9;
4) С 5/9 + C 6/9 + С 7/10.
Популярные решебники 11 класс Все решебники
*размещая тексты в комментариях ниже, вы автоматически соглашаетесь с пользовательским соглашением