Упр.1066 ГДЗ Алимов 10-11 класс (Алгебра)
Решение #1
Решение #2

Рассмотрим вариант решения задания из учебника Алимов, Колягин, Ткачёва 11 класс, Просвещение:
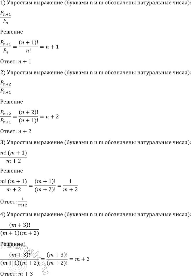
1066 Упростить выражение (буквами n и m обозначены натуральные числа):
1) pn+1/pn;
2) (pn+2)/(pn+1).
3) m!(m+1)/(m+2)!;
4) (m+3)!/(m+1)!(m+2).
Популярные решебники 11 класс Все решебники
*размещая тексты в комментариях ниже, вы автоматически соглашаетесь с пользовательским соглашением