№927 ГДЗ Рымкевич 10-11 класс (Физика)
Решение #1
Решение #2
Решение #3

Рассмотрим вариант решения задания из учебника Рымкевич 10-11 класс, Дрофа:
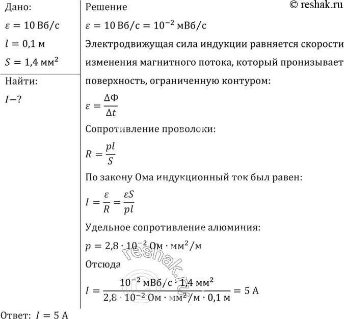
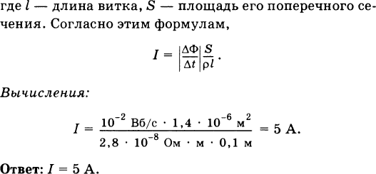
В витке, выполненном из алюминиевого провода длиной 10 см и площадью поперечного сечения 1,4 мм2, скорость изменения магнитного потока 10 мВб/c. Найти силу индукционного тока.
Популярные решебники 10-11 класс Все решебники
*размещая тексты в комментариях ниже, вы автоматически соглашаетесь с пользовательским соглашением