№862 ГДЗ Рымкевич 10-11 класс (Физика)
Решение #1
Решение #2
Решение #3

Рассмотрим вариант решения задания из учебника Рымкевич 10-11 класс, Дрофа:
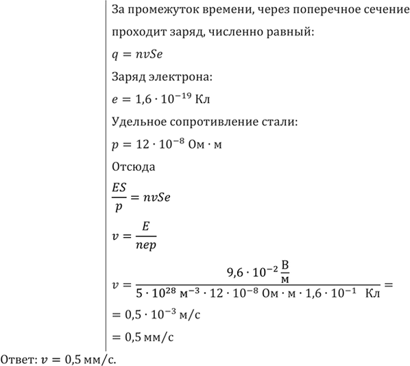
Найти скорость упорядоченного движения электронов v в стальном проводнике, концентрация электронов проводимости в котором n= 1028 м-3, при напряженности поля Е = 96 мВ/м.
Популярные решебники 10-11 класс Все решебники
*К сожалению, временные проблемы с публикацией комментариев с мобильных устройств.