№801 ГДЗ Рымкевич 10-11 класс (Физика)
Решение #1
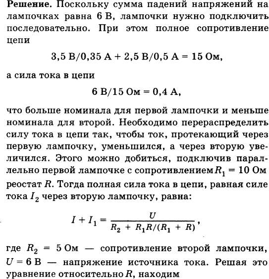
Решение #2
Решение #3

Рассмотрим вариант решения задания из учебника Рымкевич 10-11 класс, Дрофа:
Имеются источник тока напряжением 6 В, реостат сопротивлением 30 Ом и две лампочки, на которых написано: 3,5 В, 0,35 А и 2,5 В, 0,5 А. Как собрать цепь, чтобы лампочки работали в нормальном режиме?
Популярные решебники 10-11 класс Все решебники
*размещая тексты в комментариях ниже, вы автоматически соглашаетесь с пользовательским соглашением